In modern architectural design, both the aesthetics and functionality of ceiling air diffusers are equally important.

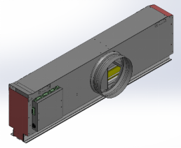
The RS continuous linear VAV diffuser features an integrated, elongated form that removes the visual clutter of traditional segmented installations, resulting in a cleaner and more cohesive ceiling appearance.
Flexible Combination with Similar or Dummy Diffusers: Supports seamless connections between linear VAV diffusers and can also be paired with dummy diffusers to accommodate various length requirements. The joint structure is clean and straightforward, ensuring both installation efficiency and a polished appearance.

Illustration of Linear VAV Diffuser Connection


Connection Details of Linear VAV Diffusers

Diagram of Linear VAV Diffuser and Dummy Diffuser Connection

Connection Details of Linear VAV Diffuser and Dummy Diffuser
Unified Style for Supply and Return Air to Maintain Ceiling Cohesion: In a VAV system, both supply and return air diffuser should balance functionality with visual consistency. RS linear return air diffusers feature the same surface design as the supply VAV diffuser, ensuring a seamless and aesthetically pleasing ceiling.

Diagram of Linear Return Air Diffuser Connections


Connection Details of Linear Return Air Diffusers
Standardized Modular Design for Linear Return Air Diffuser Connections: Available in left, center, and right module types, which can be flexibly arranged on-site according to actual requirements, reducing customization costs and installation time.



Types of Linear VAV Diffusers (Left, Center, Right)



Types of Linear Dummy Panels (Left, Center, Right)
Royal Service Air Conditioning specializes in HVAC systems. With 50 years of experience as a trusted air conditioning manufacturer, we are committed to providing high-quality products and reliable service to customers across the United States and worldwide. Over the years, Royal Service has grown into a leader in the HVAC industry, serving manufacturing facilities, office buildings, hospitals, and business centers.
